Hodnocení akreditovaných studijních programů je součástí zajišťování a vnitřního hodnocení kvality na univerzitě. Provádí jej rada pro vnitřní hodnocení podle plánu hodnocení. Řídí se přitom metodickým pokynem rektora 7/2025 Hodnocení kvality akreditovaných studijních programů.
Základní informace:
- hodnocení studijního programu spočívá v posouzení sebehodnotící zprávy zpracované garantem studijního programu
- přílohu sebehodnotící zprávy "Základní kvantitativní údaje SP" nahrává do formuláře referent kvality před odesláním výzvy ke zpracování sebehodnotící zprávy
- ke zpracování sebehodnotící zprávy je garant studijního programu vyzván dopisem, zaslaným prostřednictvím elektronické spisové služby (na vědomí děkanovi / řediteli ICV)
- lhůta na zpracování sebehodnotící zprávy je min. 30 kalendářních dní od obdržení výzvy
- sebehodnotící zpráva se zpracovává do formuláře v systému ISAK
- povinnou přílohou sebehodnotící zprávy je vždy formulář C-I garanta SP a formulář Tvůrčí činnost garanta SP, který je potvrzený ÚVIS; o přípravu podkladů je možné požádat ÚVIS (přímo Ing. Svobodovou nebo prostřednictvím emailu knihovna@mendelu.cz)
- ve formulářích C-I – Personální zabezpečení je v části o přehledu nejvýznamnější publikační činnosti povinné uvést mezinárodní identifikátory vědce Researcher ID a ORCID ID; povinnost založení mezinárodních identifikátorů vědce vyplývá z nařízení rektora 1/2021 Mezinárodní identifikátory výzkumných a vědeckých pracovníků. V případě dotazů nebo potřeby pomoci se zřízením identfikátorů se obracejte na ÚVIS.
- formulář C-I můžete vytvořit v aplikaci Akreditace, kterou najdete v rozcestníku SMART MENDELU (návod na práci v aplikaci je k dispozici zde)
- součástí hodnocení studijního programu v rámci institucionální akreditace může být projednání kontrolní zprávy
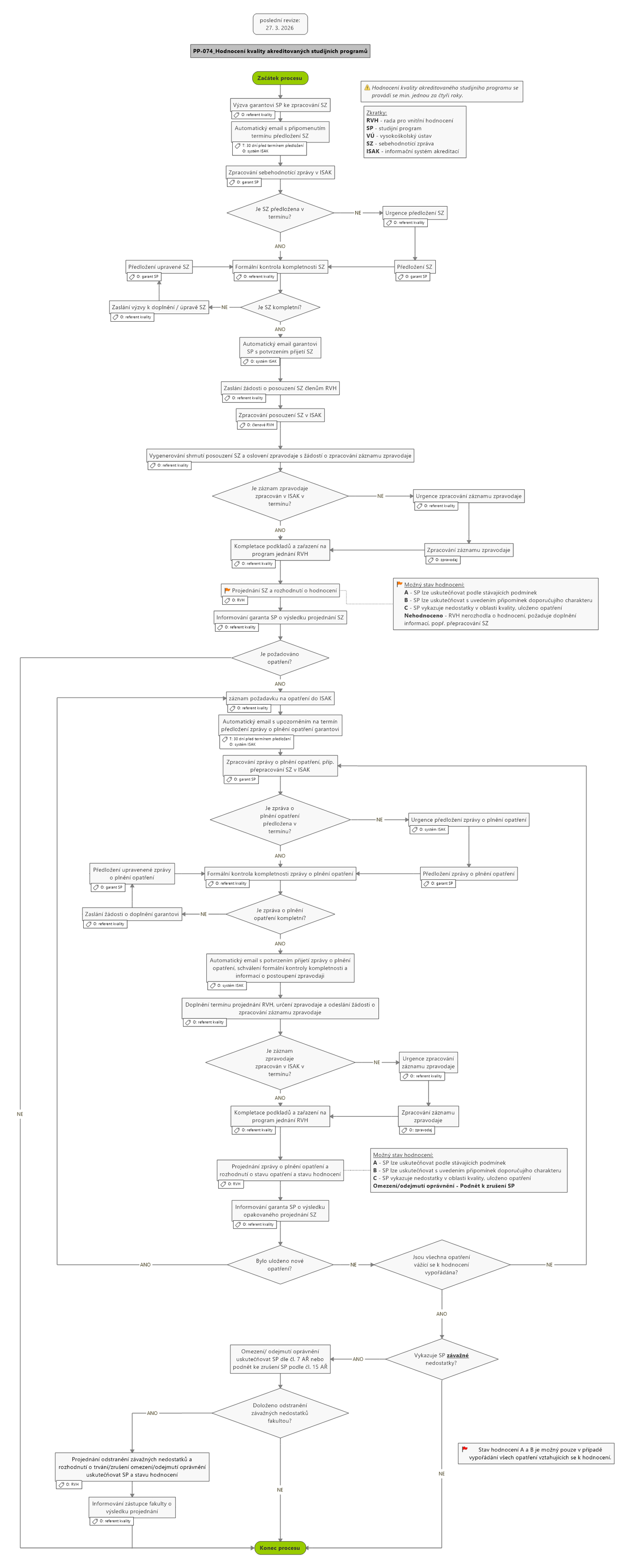
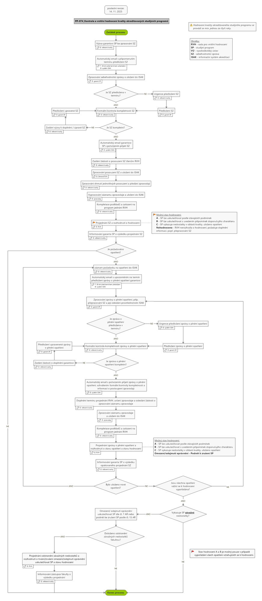
PP-074 Kontrola a vnitřní hodnocení kvality SP
(pro zvětšení schématu procesu klikněte na náhledový obrázek)
ke stažení ZDE
Důležité odkazy:
- Plán hodnocení akreditovaných studijních programů
- MPR 7/2025 Hodnocení kvality akreditovaných studijních programů (úč. od 20. 12. 2025)
- MPR 10/2023 Projednávání kontrolních zpráv
- Návod na vytvoření SWOT analýzy
- Názvy role "řešitel" v mezinárodních projektech
KONTAKT
Ing. Marcela Krejčířová
- telefon: 771 128 195 (kl.: 6028, 5258) / MS Teams
- email: akreditace@mendelu.cz


