Žádosti o akreditaci řízení musí obsahovat následující informace:
- Formulář
- Čestné prohlášení - formulář pro akademické pracovníky uvedené v F-I
- zápisy ze zasedání fakult/univerzity (kolegia děkana, VR fakulty)
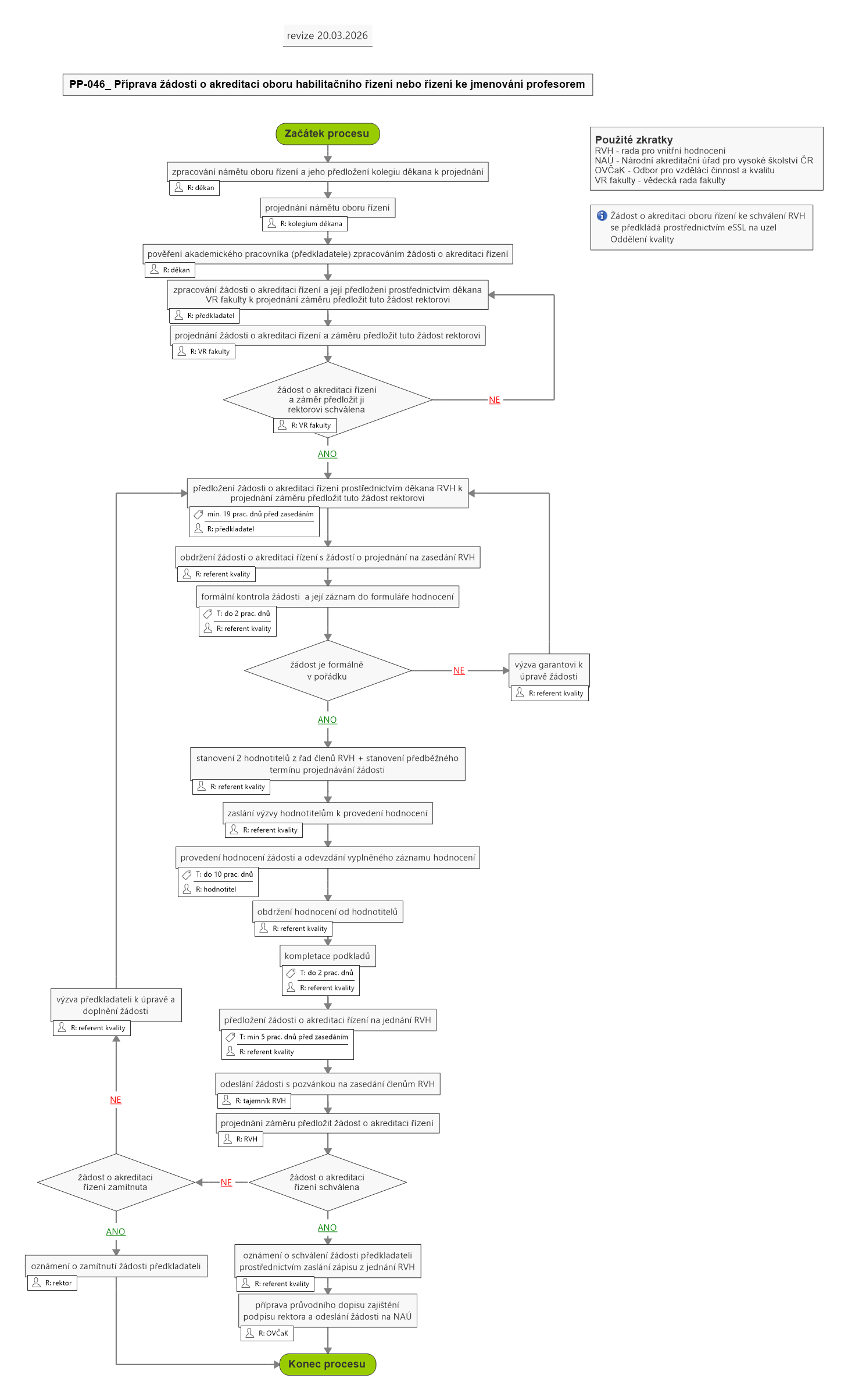
PP-046 Příprava žádosti o akreditaci habilitačního řízení nebo řízení ke jmenování profesorem
(pro zvětšení schématu klikněte na obrázek)
pro stažení ZDE
KONTAKT
Ing. Gabriela Vykouřilová
- telefon: 770 177 458 (kl.: 6028, 5258) / MS Teams
- email: akreditace@mendelu.cz
