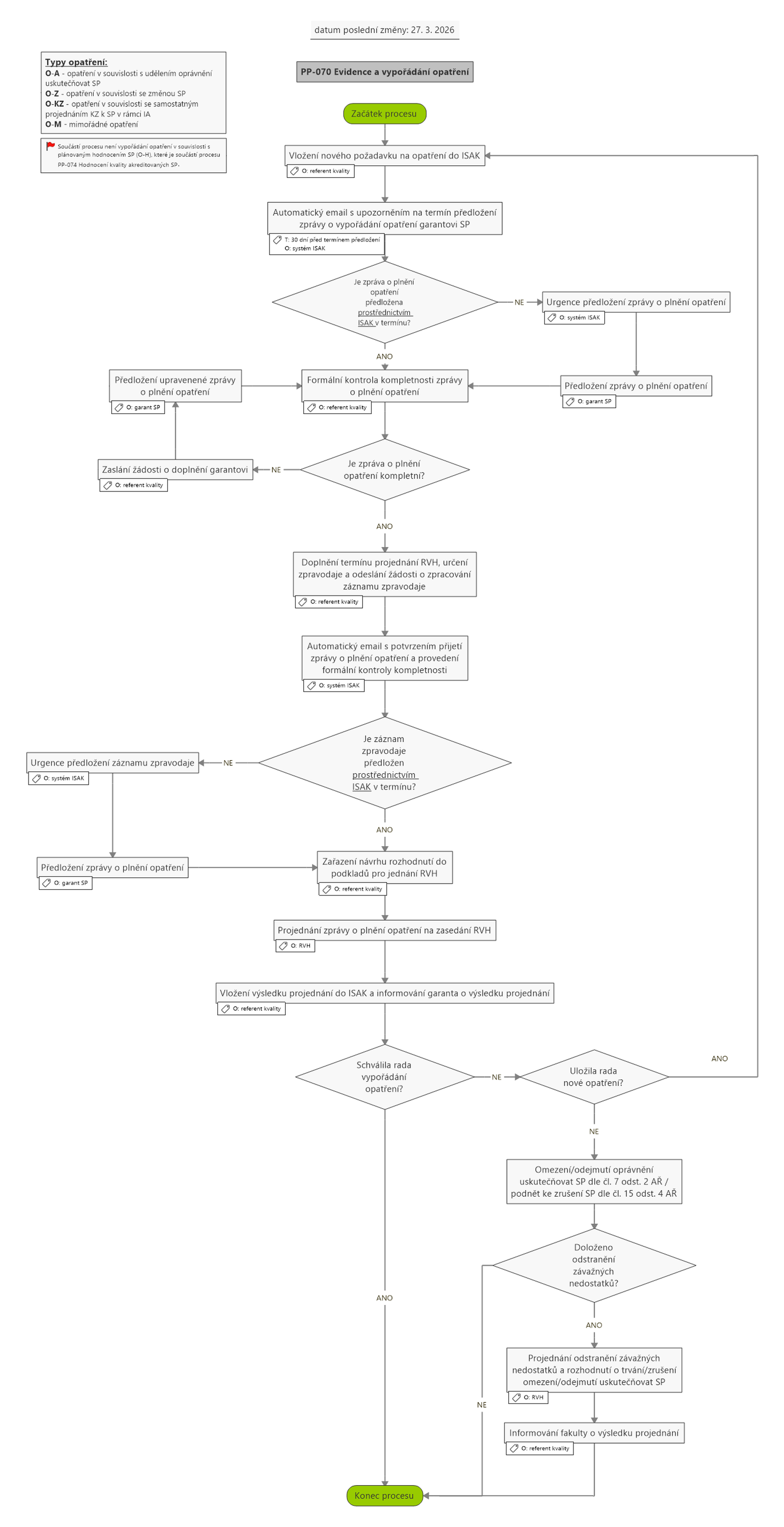
Typy opatření
- Opatření v souvislosti s udělením oprávnění uskutečňovat studijní program (typ O-A)
- Opatření v souvislosti se změnou studijního programu (typ O-Z)
- Opatření v souvislosti se samostatným projednáním kontrolní zprávy k SP v rámci institucionální akreditace (typ O-KZ)
- Opatření v souvislosti s hodnocením studijního programu (typ O-H)
- Mimořádné opatření (typ O-M)
Proces PP-070 Evidence a vypořádání opatření
(pro zvětšení schématu procesu klikněte na náhledový obrázek)
ke stažení ZDE
