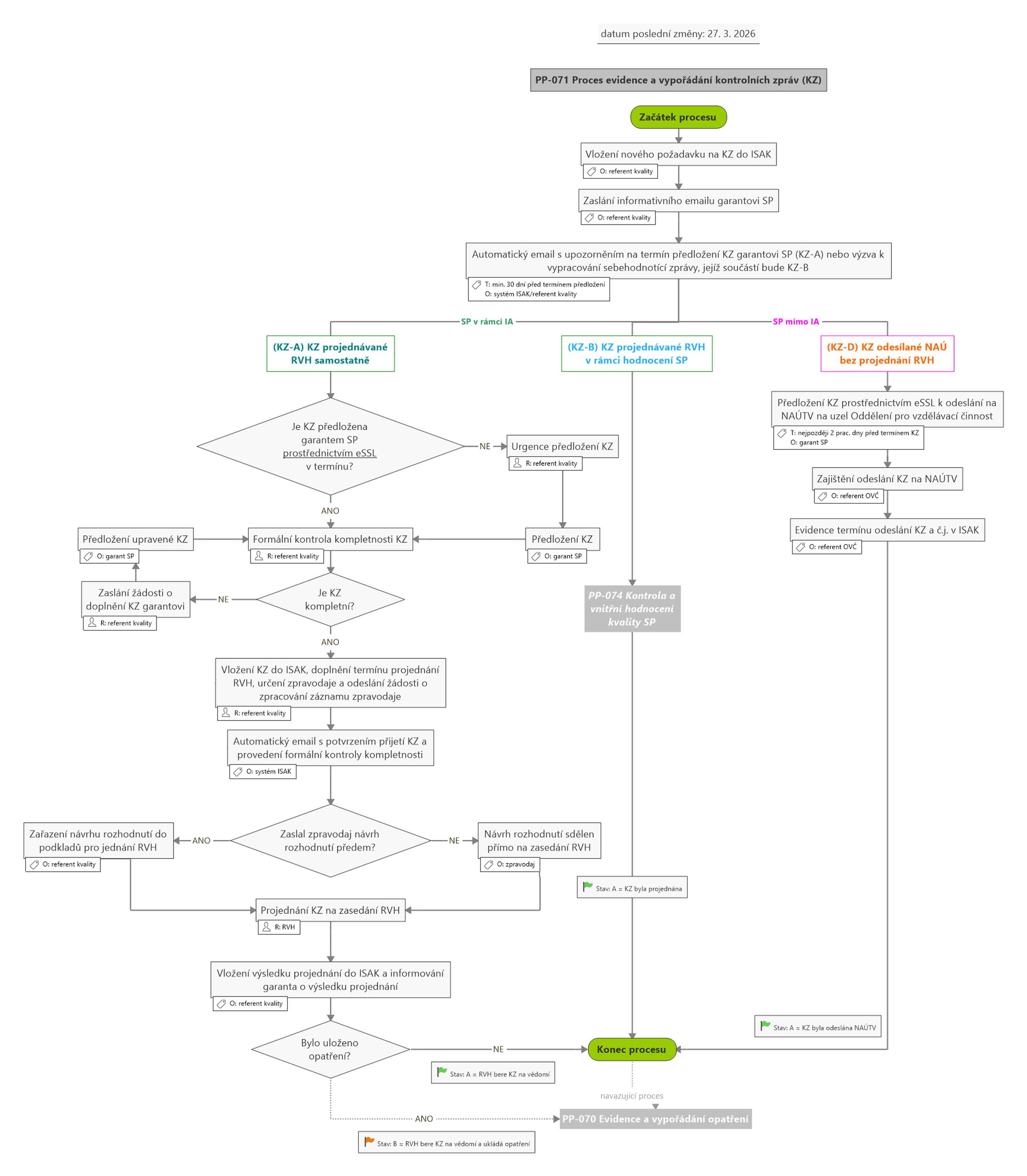
Kontrolní zprávy, které RVH projednává
RVH projednává a schvaluje kontrolní zprávy k studijním programům v rámci institucionální akreditace.
RVH projedná kontrolní zprávu:
| a) |
samostatně, v případě, že byl studijní program v posledních 4 letech již hodnocen (typ KZ-A) |
| b) | jako součást sebehodnotící zprávy v rámci hodnocení akreditovaných studijních programů v případě, že studijní program nebyl v posledních 4 letech hodnocení (typ KZ-B) Tyto kontrolní zprávy připojí garant SP jako přílohu sebehodnotící zprávy, kterou zpracovává v ISAK. |
Kontrolní zprávy typu KZ-A a KZ-B se NAÚ neposílají. NAÚ je o výsledcích projednání informován souhrnně jedenkrát ročně.
Kontrolní zprávy, které RVH neprojednává
Mezi kontrolní zprávy, které RVH neprojednává (typ KZ-D) patří:
- kontrolní zprávy k studijním programům mimo institucionální akreditaci
- kontrolní zprávy k habilitačním řízením a řízením ke jmenování profesorem
- kontrolní zprávy k institucionální akreditaci
Tyto kontrolní zprávy je odpovědná osoba povinna ve stanoveném termínu odeslat NAÚ prostřednictvím Oddělení pro vzdělávací činnost.
Agenda kontrolních zpráv k studijním programům je upravena MPR 10/2023 Projednávání kontrolních zpráv a popsána procesem PP-071 Evidence a vypořádání KZ
Stanovená pravidla jsou přehledně znázorněna v níže uvedeném schématu:

PP-071 Evidence a vypořádání KZ
(pro zvětšení schématu procesu klikněte na náhledový obrázek)
ke stažení ZDE